ER-Modell

Ein ER-Modell ist eine visuelle Darstellung verschiedener Entitäten innerhalb eines Systems und ihrer Beziehung zueinander.

Entity relationship model

  • Dient als Grundlage im Datenbankentwurf
  • Entitäten werden sichtbar
  • Relationen zwischen Entitäten werden sichtbar

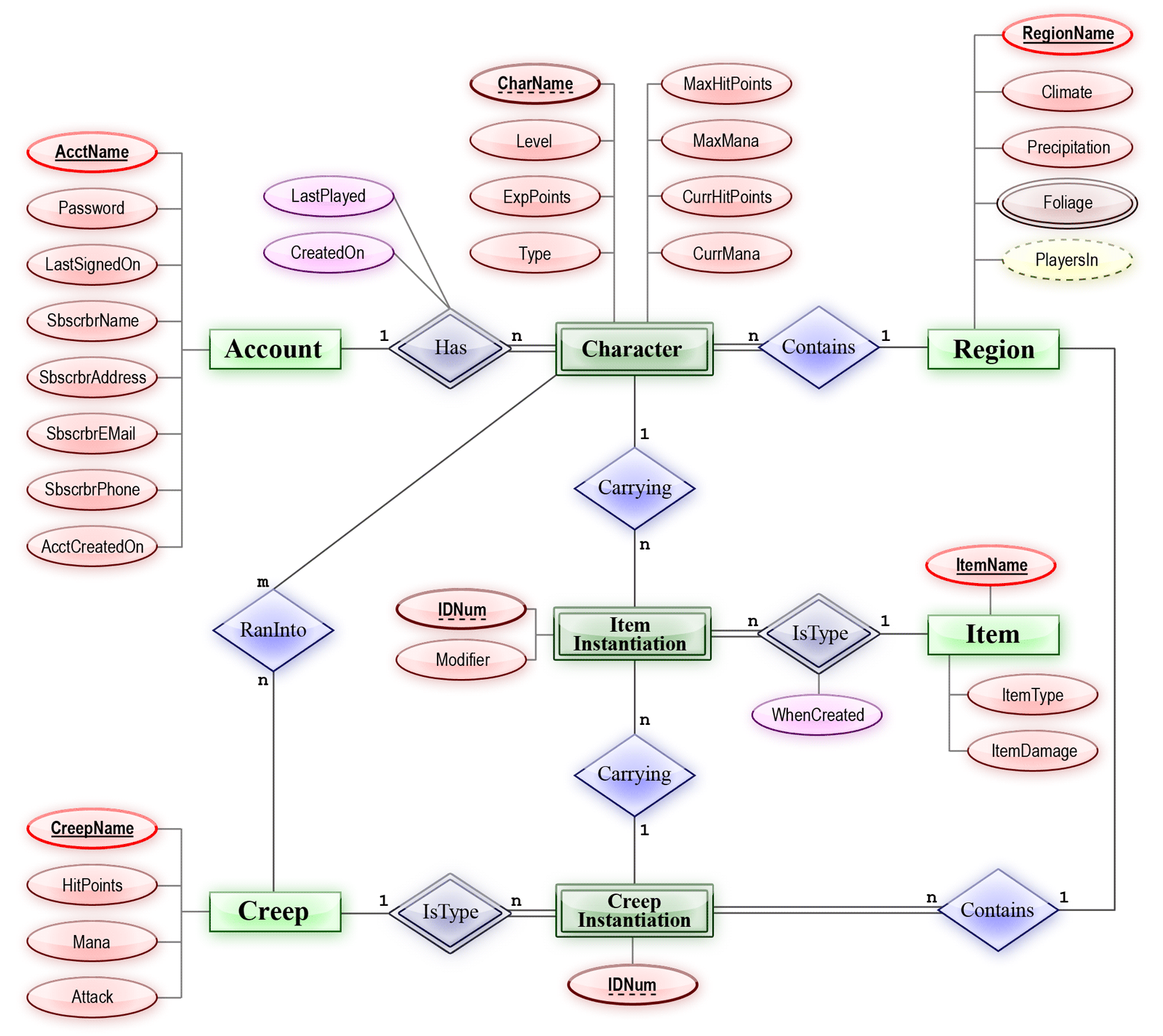
ER Diagram MMORPG Wikipedia Commons

Elemente des ER-Modells

Element Beschreibung
Rechteck Stellt eine Entität dar
Raute Stellt eine Beziehung dar
Oval Stellt ein Attribut dar

Beziehungsarten

1 zu 1 Beziehung

Eine Person hat einen Ausweis.
Ein Ausweis gehört einer Person.

1 zu N Beziehung

Ein Schüler ist in einer Klasse.
Eine Klasse hat mehrere Schüler.

N zu M Beziehung

Ein Autor kann mehrere Bücher schreiben.
Ein Buch kann von mehreren Autoren geschrieben werden.

Erklärungsvideo 📹

Datenbanken verstehen: ER-Modell
Eins zu Eins Beziehung